"건축물의 화재사고 위험 사전 평가 종합 진단 및 평가기술 개발" 건설기술연구원
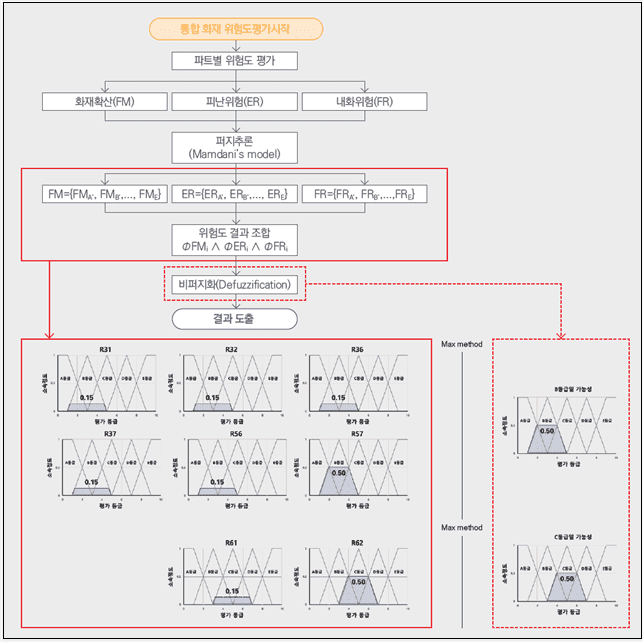
화재 확산⦁피난위험⦁구조위험 통합 화재 위험도 평가절차 개발
화재위험도 평가를 통한 사전 화재 위험요소 제거 및
건축물 화재안전성 향상 실현
한국건설기술연구원(원장 김병석, 이하 건설연)은 건축물의 화재 사고 위험을 사전에 평가할 수 있는 ‘건축물 종합 화재안전 진단 및 평가 기술(이하 종합 화재안전 진단 기술)’을 개발했다고 밝혔다.
종합 화재안전 진단 기술은 기존에 개별적으로 수행되었던 피난위험 평가, 화재확산에 대한 위험평가, 고온으로 인한 구조물의 성능저하에 따른 위험평가 등을 종합적으로 진단하여 화재안전 등급 결과를 도출할 수 있는 기술이다.
화재 확산 예측 실규모 화재실험

이 기술을 활용하면 기존 건축물과 신규 건축물 등을 대상으로 화재의 위험요소를 보다 쉽고 종합적으로 사전에 확인할 수 있음에 따라 건축물의 화재안전 성능을 향상 시킬 수 있다.
소방청 통계자료에 따르면 2021년 건축, 구조물에서 발생된 화재는 전체 화재 발생 건수의 약 66.2%이다. 2021년 한 해 동안 건축, 구조물에서 총 23,997건의 화재가 발생하였으며, 해당 화재로 인한 사상자는 1,829명이었다. 이와 같은 피해 규모는 최근 10년 동안 비슷한 수준으로 유지되고 있어, 건축물 화재 예방을 위한 근본적인 해결책이 필요한 시점이다.
기존 건축물에서의 화재안전 평가 방식은 화재 확산 및 피난안전에 대해 개별적으로만 평가가 가능했다. 또한, 해당 분야에서 기술사 또는 박사급 이상 수준의 전문가만이 긴 시간을 들여 분석해야 하는 한계사항이 있다. 이에 국내에서는 초고층, 대공간 건축물 등과 같이 대형 건축물에 대해서만 제한적으로 화재안전 평가가 수행되었다. 시간과 비용적인 한계로 인해 30층 미만의 건축물에 대해서는 화재안전과 관련된 진단 평가 방법이 전무한 상황이다.
이에 화재안전연구소 연구팀(팀장: 권오상 박사)은 기존 건축물의 특성(용도, 규모, 위치, 평면계획 등)을 고려하여 화재 확산, 피난안전, 구조 안전성을 사전에 종합적으로 평가할 수 있는 기술을 개발했다.
개발된 종합 화재안전 진단 기술은 개별적인 단위 항목으로만 수행되었던 화재 진단기술에서 벗어나, 퍼지이론을 적용하여 종합 진단결과를 빠르고 쉽게 도출할 수 있도록 하였다. 퍼지이론이란 불분명한 상황에서 발생 가능한 사건들을 단순히 유‧무 판단에서 벗어나 발생 가능한 과정을 수학적으로 평가하는 이론이다. 특히, Yes(1), No(0)처럼 이분법적으로 나눌 수 있는 디지털적 발상이 아니라 어느 곳도 아닌 중간영역에 착안한 것이 특징이며, 정보처리나 제어분야에서 성과가 활발하다.
화재안전연구소는 서울에 위치한 A 아파트의 복도식과 계단식 구조의 두 개동을 대상으로 종합 화재안전 진단기술을 적용하여 실증 평가를 진행하였다. 구조가 다른 두 개동에서 동일하게 거실에서 화재가 발생할 경우를 시뮬레이션 하였다. 복도식과 계단식 구조에 따른 구조안전성에는 큰 차이가 발생하지 않았지만, 연기 확산 등의 위험으로 인한 피난안전성에는 큰 차이를 보였다.
복도식 구조의 경우 현관문에서 배출된 연기 및 유독가스가 복도에서 바로 외부로 배출되어 내부 피난에 큰 영향을 주지 않는다. 그러나 계단식 구조의 경우에는 현관문에서 배출된 연기가 전실 및 계단실에 체류하거나 상부로 확산되는 위험이 있는 것으로 나타났다. 이러한 위험이 반영되어 종합평가 결과는 복도식 구조 동은 총 5단계(A~E) 중에서 A 등급으로, 계단식 구조 동은 B 등급으로 평가되었다.
종합 화재안전 진단 실증 결과

도출된 결과는 단순한 결과 값이 아니라 화재위험의 취약 요인을 사전에 선별 및 이를 제거하고, 보완하는 목적으로 활용될 수 있다는 점에서 의의가 있다. A 아파트의 계단식 구조 동처럼 화재 사고 시 연기에 의한 위험이 노출된 건축물에 대해서는 연기의 확산을 억제하거나 외부로 배출되는 설비를 설치할 필요가 있다. 또한, 화재피난에 용이한 복도식 구조에 대해 거주환경 등의 이유로 무분별하게 복도 창호를 설치한다면, 화재안전에 취약해질 수 있음을 알 수 있다. 따라서 복도에 창호를 설치해야 하는 경우에는 화재안전을 위해 대안적 설비를 추가적으로 마련해야 한다.
결과적으로 종합 화재안전 진단 기술을 활용하면, 적은 시간과 비용을 투입하여 보다 쉽게 화재안전에 취약한 30층 미만의 건축물들을 사전에 파악할 수 있다. 진단 결과에 따라 화재안전 취약 건축물에 대안적 피난 설비 및 기구들을 설치하여 사고를 예방하고, 사고 시에도 안전 대피를 유도함으로써 피해를 최소화 할 수 있다.
건설연 김병석 원장은 “종합 화재안전 진단 기술은 지자체 등 공공의 차원에서 화재 위험을 사전에 제거하여 건축물의 화재안전을 강화하는데 기여할 것”이라고 밝혔다.
본 성과는 과학기술정보통신부의 지원으로 건설연 주요사업 “건축물의 화재취약 특성을 반영한 화재위험 평가기술 개발(2019~2021)”과제를 통해 개발되었다.
종합 화재안전 진단평가 절차

(건축물의 화재확산, 피난위험, 내화구조 위험도 평가결과를 종합하여 통합 위험도평가결과를 총 5등급의 단계로 나타냄. 다양한 분야에서 과거부터 널리 사용되고 있는 퍼지추론 법을 활용하여 3개 파트의 위험도 결과에 따라 발생될 수 있는 모든 가능성을 고려한 평가결과를 도출할 수 있음.)
KICT
- 피아니스트 조성민의 가장 최근 모습...⋯
- 서울시, 양재동 양곡도매시장 이전 및⋯
- 경찰, 검수완박 독배 뒤집어 쓴 건가...⋯
- 철면피 언론의 극히 사례 드문 '정정보⋯
- 사망사고 100대 건설사 발주처 명단 발
케이콘텐츠







